导航切换
联系电话:
18913908838
首页
专业设置
南航自考专业
南航自考助学
南航专接本
南航空乘专业
南航合作办学
南航成考专业
专业
招生简章
招生指南
招生简章
学院新闻
自学考试
专接本
自考助学
空中乘务
中外合作
成人高考
校园新闻
教育资讯
学院概况
学院简介
自考学历
升专科
升本科
招生层次
高中学历
专科学历
成人高考
升专科
升本科
首页
专业设置
南航自考专业
南航自考助学
南航专接本
南航空乘专业
南航合作办学
南航成考专业
专业
招生简章
招生指南
招生简章
学院新闻
自学考试
专接本
自考助学
空中乘务
中外合作
成人高考
校园新闻
教育资讯
学院概况
学院简介
自考学历
升专科
升本科
招生层次
高中学历
专科学历
成人高考
升专科
升本科
自学考试
专接本
自考助学
空中乘务
中外合作
成人高考
校园新闻
当前位置:
南京航空航天大学
>
学院新闻
>
空中乘务
>
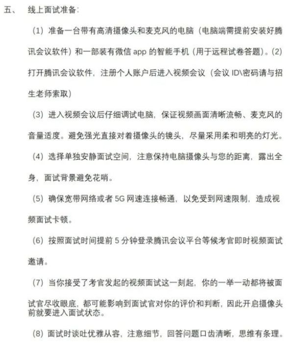
2023年南京航空航天大学继续教育学院交通运营管理专业第一批次招生面试的通知
浏览: 日期:2023-05-23
2023年南京航空航天大学继续教育学院交通运营管理专业第一批次招生面试的通知
上一篇:
南京航空航天大学空乘专业-2023年招生正式启动
下一篇:
南京航空航天大学空乘
PROFESSION
专业设置
南京航空航天大学国际班怎么样
南京航空航天大学自考助学专业-艺术设计
南京航空航天大学自考助学专业-广播电视
南京航空航天大学自考助学专业-交通运输
ENROLLMENT
招生简章
南京航空航天大学专接本2023年最新简章
南京航空航天大学全日制自考助学本科
2021年南京航空航天大学专接本最新招生简
南航中外合作项目简章,南航3+1国际班简
ENROLLMENT LEVEL
招生层次
高中学历自考专科,高中学历自考本科,
专科学历自考本科,专科学历提升,南航