导航切换
联系电话:
18905187809
首页
专业设置
自学考试
自考助学
专接本
空中乘务
合作办学
成人高考
专业
招生简章
招生指南
招生简章
学院新闻
自学考试
专接本
自考助学
空中乘务
中外合作
成人高考
校园新闻
教育资讯
自考学历
升专科
升本科
成人高考
升专科
升本科
首页
专业设置
自学考试
自考助学
专接本
空中乘务
合作办学
成人高考
专业
招生简章
招生指南
招生简章
学院新闻
自学考试
专接本
自考助学
空中乘务
中外合作
成人高考
校园新闻
教育资讯
自考学历
升专科
升本科
成人高考
升专科
升本科
自学考试
专接本
自考助学
空中乘务
中外合作
成人高考
校园新闻
当前位置:
南京航空航天大学
>
学院新闻
>
自学考试
>
南京航空航天大学高等教育自学考试关于2022年12月全国大学英语四六级考试预报名工作的通知
浏览: 日期:2023-02-13
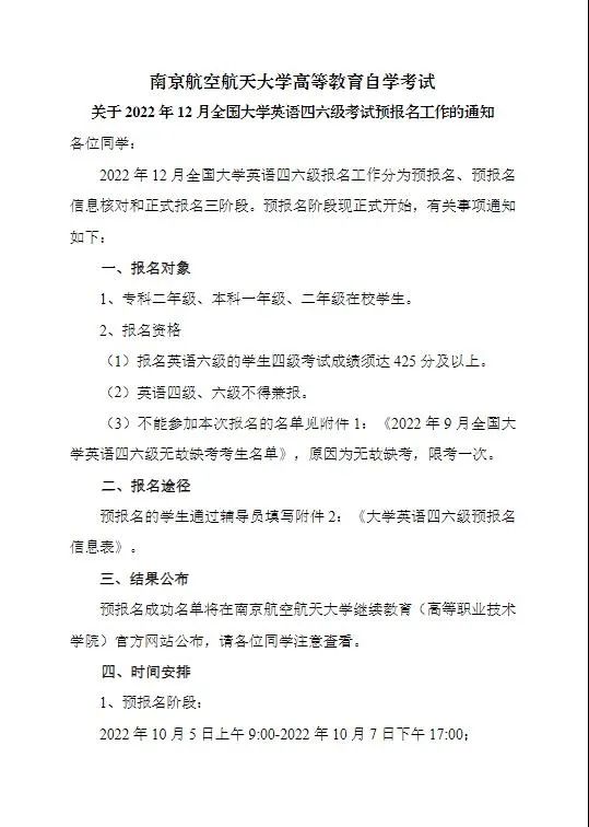
南京航空航天大学高等教育自学考试关于2022年12月全国大学英语四六级考试预报名工作的通知
上一篇:
2022年江苏自考下半年重要时间节点!
下一篇:
重要提醒:江苏10月自考考前须知!
PROFESSION
专业设置
南航3+1国际班,南航中外合作3+1高等教育
南京航空航天大学中外合作办学项目公示
南京航空航天大学3+1国际班,南京航空航
南京航空航天大学3+1项目
ENROLLMENT
招生简章
南航自考,南航成教,南航中外合作3+1
南航中外合作项目简章,南航3+1国际班简
南京航空航天大学自考助学招生简章
南京航空航天大学专接本招生简章
ENROLLMENT LEVEL
招生层次
高中学历自考专科,高中学历自考本科,
专科学历自考本科,专科学历提升,南航